定了!6月23日,兰州正式进入地铁时代!
定了!6月23日,兰州正式进入地铁时代!
终于等到你!
兰州轨道交通1号线一期工程
(以下简称“兰州地铁1号线”)
定于
2019年6月23日(星期日)上午9时
正式开通试运营
并向社会开放,为广大市民服务
这也标志着
兰州正式进入“地铁时代”
兰州地铁1号线一期工程
定于6月23日通车试运营

6月21日,记者从兰州市轨道交通1号线一期工程开通试运营新闻发布会获悉,备受市民关注的兰州市轨道交通1号线将于6月23日(星期日)上午9时正式开通试运营并向社会开放,为广大市民服务。宣告兰州正式进入地铁时代。届时,广大市民可以凭票乘坐,感受兰州地铁的方便与快捷。
兰州地铁1号线长啥样?
兰州地铁1号线一期工程既是甘肃首条轨道交通线路,也是国内首条下穿黄河的城市轨道交通线路。


兰州地铁1号线一期工程西起西固区陈官营,东至城关区东岗,全线长约26公里,共设20座车站,配26列6辆编组A型电动客车,总投资198.16亿元。


兰州地铁1号线一期工程运营车辆总长139.98米,车体最大宽度3.09米,高3.8米,每列坐席330人,定员荷载1860人,最大荷载2460人,每列编组由4辆动车和2辆拖车组成,最高运行速度为每小时80千米。




兰州地铁1号线
即将蓄势待发
在这里
小编精心准备了一份
「兰州地铁最强攻略」
你想知道的,都在这里!
1
兰州地铁1号线共设以下车站:
1、东岗站
2、焦家湾站
3、拱星墩站
4、省气象局站
5、五里铺站
6、兰州大学站
7、东方红广场站
8、省政府站
9、西关站
10、文化宫站
11、小西湖站
12、七里河站
13、西站什字站
14、兰州西站北广场站
15、土门墩站
16、马滩站
17、兰州海关站
18、兰州城市学院站
19、深安大桥南站
20、陈官营站

2
兰州地铁1号线首末班时间:
兰州地铁1号线初期运营时间为6:30至22:00,每天运营服务15小时30分钟,运行列车最小行车间隔4分50秒,最大行车间隔8分30秒,全线单程运行时间约45分钟。
3
兰州地铁1号线票价及优惠政策:
兰州市轨道交通票制票价方案将采用“里程分段计价”,起步价2元,起步里程4公里,1号线全线最高票价7元。
兰州市轨道交通票制票价遵循公益优先、合理分担、合理比价、递远递减、统筹线网、最短距离计价等原则,按照里程分段计价,起步价2元,起步里程4公里(含4公里),晋级里程为“4、4、6、6、8、8”,即3元可乘坐8公里、4元12公里、5元18公里、6元24公里、7元32公里、8元40公里,40公里以上每加1元可乘8公里。

4
兰州地铁1号线购票方式:
目前,兰州市轨道交通票卡共分为单程票、交通一卡通(标准储值卡、爱心卡、老年卡、敬老卡、学生卡)、联名信用卡等多种票卡。

除此之外,还专门推出“兰州轨道APP”(手机客户端)、银联NFC(移动电子支付)等智慧乘车方式。

5
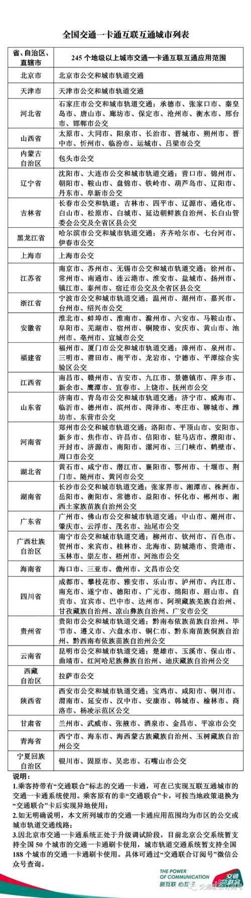
兰州地铁卡会与全国联通吗?
6月4日,兰州轨道交通公司公布,兰州市轨道交通正式启动交通运输部“全国交通一卡通”系统密钥,意味着兰州市轨道交通1号线“交通一卡通”将与全国200多个城市地铁、公交实现互联互通。

截至2019年6月,全国共有245个地级以上城市发行“交通联合”卡,并可在市区全部公交线路使用,兰州市、武威市、张掖市、酒泉市、金昌市、平凉市6座甘肃城市在列。
以下城市
开通了“互联互通”功能
↓↓↓

“交通联合”卡是全国各地交通行业依照交通运输部互联互通标准发行,可在全国290个城市实现互联互通,相关票价政策依照各地政府主管部门公布的标准执行。
6
兰州地铁禁止携带以下物品:
2019年6月14日,兰州市公安局联合兰州市交通运输委员会向社会各界和市民群众发布关于《兰州市乘坐城市轨道交通禁止限制携带物品目录》的通告。
通告明确规定了严禁携带易燃性、爆炸性、毒害性、腐蚀性、放射性、传染病病原体、管制器具等十大类禁止携带物品及三大类限制携带物品乘坐兰州市轨道交通或进入轨道交通站内。

-
- 美国911事件:飞机撞大楼瞬间真实影像,现实版灾难大片
-
2025-05-09 14:29:42
-
- 山东出土五岁鬼新娘,冥婚还服侍两位皇子,堪称史上最骇人葬礼
-
2025-05-09 14:27:28
-
- 父亲为女儿维权,反被奶粉企业诬陷关押5年,2009年北京郭利案
-
2025-05-09 14:25:13
-
- 黄维德婚姻背叛,伊能静再嫁后又失幸福,公开离婚引娱乐圈轰动!
-
2025-05-09 05:44:16
-
- 关于“半永久纹身”你不知道的事
-
2025-05-09 05:42:01
-
- 最陕西|韩寒餐厅西安店关门 供应商3万多货款要不回
-
2025-05-09 05:39:47
-
- 英国各地出现“幽灵船”,目击照传遍网络,或是飞翔的荷兰人号?
-
2025-05-09 05:37:33
-
- 刚三年!京津冀一体化,已经变得如此可怕……
-
2025-05-09 05:35:19
-
- 五分钟了解如何劳动仲裁
-
2025-05-09 05:33:05
-
- 独孤皇后剧情介绍+演员表+播出时间+最新剧照
-
2025-05-09 05:30:50
-
- 漫威电影宇宙进入第四阶段,上升到宇宙哲学层面,你还能看懂吗?
-
2025-05-09 05:28:36
-
- 黄光裕这句价值千亿的反思,值得所有首富们珍藏
-
2025-05-09 05:26:22
-
- 有哪些有效的撩妹+撩汉技巧?
-
2025-05-09 05:24:08
-
- 宗庆后简介:从蹬三轮卖冰棍,到42岁建立娃哈哈品牌,仅三年时间
-
2025-05-09 05:21:53
-
- 现存唯一秦城遗址,2300年里耶镇,此生不可错过的湘西古镇
-
2025-05-09 05:19:39
-
- 茜茜公主罗密:悲情一生满是遗憾,去世后,阿兰德龙守灵3天3夜
-
2025-05-09 05:17:25
-
- 美国十大经典电影排行榜 好莱坞史上经典的电影推荐
-
2025-05-09 05:15:10
-
- 先行词的定义和例子
-
2025-05-09 05:12:56
-
- 陕西机场概览
-
2025-05-09 05:10:42
-
- 从嘲讽到致敬——方仔,老OG了
-
2025-05-09 05:08:28



农村留守妇女无聊寂寞甘愿出轨,于情于理不合,有违伦理道德
盘点现任福州长乐籍优秀企业家